沈阳变压器研究院业务管理系统
详情请咨询张振洲 QQ:1143654467 电话:15810146291
1.公司介绍
沈阳变压器研究院股份有限公司成立于1960年,位于沈阳国家级高新技术产业开发区,是国内唯一的变压器、互感器和电抗器的科研开发机构,在变压器行业占有举足轻重的地位,为我国变压器行业的发展进步做出了重要贡献,是具有很强科研开发能力的现代化高新技术企业
2.项目背景
由于业务的特殊性,没有任何一款管理软件能适用公司管理,而定制软件费用大,又担心后期业务调整软件跟不上等因素,公司一直没有进行信息化管理,管理成本和难度一直很高。在2013年下属公司《沈阳沈变所电气科技有限公司》成功引进了《勤哲》的前提下,公司领导看到了信息化管理的希望,并决定同样使用《勤哲》进行开发。
3.系统介绍
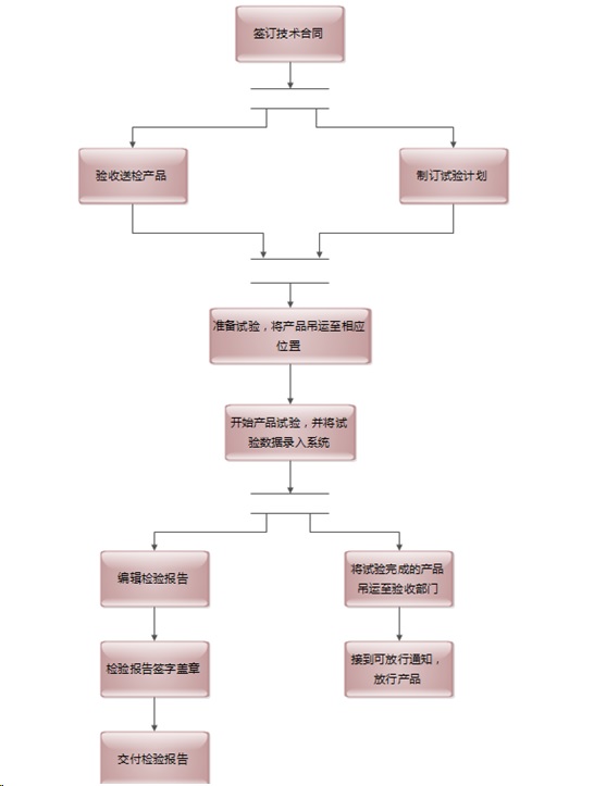
公司主营业务为对变压器进行质量检测,所以系统的设计和常见管理软件不太一样。主要业务流程为:合同签订-入场验收-产品检测-数据上传,由于牵扯机密问题下面是简化流程图,实际流程要比这个复杂的多。原来所有资料全部纸质,管理全靠电话问、查询全靠翻阅纸质资料,效率低下。通过设计在系统内实现了产品从入厂到出厂各个环节的管理和把控。通过“状态信息表”,领导层可以轻松的查看产品进图。各部门所有的资料信息,做到了有据可依,有据可查,查询便捷快速,调度部门可以轻松的制定计划和调配产品进度。

下面是模版总览(部分截图):


这是流程的源头,"合同"

验收部门的单据:

调度部门计划表:

对工作进行下派:

样品状态信息表(这是给领导看的,对样品的实时状态一目了然,再也不用打电话问了。)

由于牵扯机密不能一一介绍了。
总结:
系统实现了,业务的计划、业务的分配、对产品检测整体流程的信息记录反馈,能实时反映产品的检测进度、及后期统计工作,极大的节省了管理成本。其他部门功能也在陆续设计中。都说ERP难搞,但在用上勤哲后,发现ERP不是梦。